近日,一网络ID“天仙哥哥V”的今日头条用户对崔永元发出死亡威胁,声称“崔永元活不过年底”,其被崔永元挂出后引起广泛关注,有网友扒出其曾自称是格力员工。或受此事影响,昨日(10月10日),在大盘平稳微涨的情况下,格力电器股价下跌1.34%。昨晚,格力电器紧急回应称,目前无任何证据表明该人是格力员工,格力将积极配合公安机关审慎核查、绝不姑息。

10月10日早间,崔永元在其今日头条账号挂出数则网页截图,称此前一天其又一次接到恶狠狠的死亡通知。从截图来看,一网络ID为“天仙哥哥V”的今日头条用户声称“崔永元活不过年底”,或是觉得此种威胁不能引起崔永元关注,其随后数次发文并@崔永元称“出门小心点,内部消息有人出500万要你手脚”、“你墓地都看好啦,遗照都选好了,最好别出门,给我小心点,不然见不到明天的太阳”。其在文后附有一张崔永元站在墓地的照片,以及一张崔永元的黑白照。
崔永元将收到的死亡威胁挂出后,该人引发网友广泛抨击,并扒出其曾自称是格力员工。或是受网友抨击不过,该人删除威胁崔永元的言论并致歉称,其非常崇拜崔永元,此番言论只为引发崔永元关注,但其道歉并未奏效,今日头条宣布将其封号;格力电器抑或受其影响,在昨日大盘平稳微涨的情况下,股价下跌1.34%。
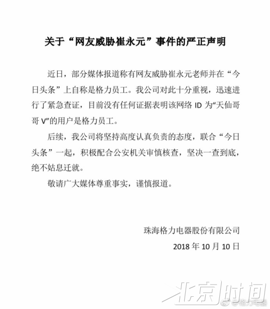
昨日夜间,格力电器紧急发布“严正声明”称,该公司对此事十分重视,迅速进行了紧急查证,目前没有任何证据表明该人是格力员工。格力电器表示,后续该公司将坚持高度认真负责的态度,联合“今日头条”一起,积极配合公安机关审慎核查,坚决一查到底,绝不姑息迁就。








